2019年,新的一年,济南想要买房的消费者又要开始出动了。不过,去济南哪里买?买哪个楼盘?楼盘多少钱?……这些问题一直困扰着购房者。如今,本平台为大家盘点了济南楼市2019年的热门楼盘项目,供大家可以更方便的去解读楼盘项目。
2019年,近百个楼盘将在济南市场上展开厮杀。这份楼盘项目汇总简直就是一份济南最全最完整最新的楼市在售热门项目名单,大家一定要好好收藏、转发!
济南楼市大概分为东部、西部、南部和中部片区,这份汇总将分区域、分片区为大家逐一介绍,内附热门片区的最新楼市导购图。
济南东部
近几年,济南东城的发展有目共睹,东城楼市也随之水涨船高,一直热度不减。2019年,济南楼市的主要供应区依然是东城区域。
所有东城区域中,唐冶片区、雪山片区、CBD片区、新东站片区、汉峪片区、孙村片区、华山片区、莲花山片区等片区是热门供应区域,楼盘项目众多,出货量也较大。
↓本文图片可点击看大图↓

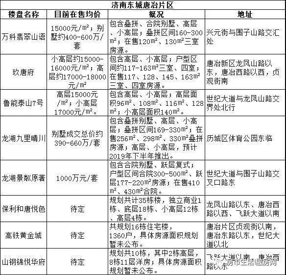
唐冶片区
济南东部唐冶片区可谓是济南东城发展迅速崛起的片区代表,近几年的发展速度令人瞠目。片区内部,龙湖春江悦茗、绿地城、恒大名都、鲁商凤凰城等大盘基本上已经交房入住,2019年,包括鲁能泰山7号、万科翡翠山语、玖唐府、龙湖九里晴川、龙湖景粼原著等在内的数个项目继续推盘,而保利和唐悦色、山钢锦悦华府、高铁黄金城、远洋天著春秋等楼盘也将作为新面孔问世,既有刚需又有改善高品质楼盘项目。
雪山片区
一直以来,雪山片区都是济南刚需族的聚居地,片区内的中新国际城、中新锦绣天地等刚需项目在市场上也颇受欢迎。2019年,金茂逸墅、金地越秀凤鸣艺境即将面市,高端产品出现,雪山片区楼市产品也开始分化。
长岭山片区
作为历下区难得一见的大片待开发区域,长岭山片区在前几年的集中供应土地后,已经进入大规模开发建设期。尽管前期比较低调,近来也有热度提升之势。2019年,银丰玖玺城、金茂府、璟园、璟仕府等项目继续推新销售,新项目铂悦凤犀台或入市。
CBD片区
自从诞生,济南CBD片区一直都备受瞩目。在这个济南未来经济引擎的片区内,万科大都会、龙湖天璞、复星国际中心、招商公园1872等项目大多走高端路线,今年片区内还将有中信泰富尊邸项目问世,片区内的楼盘价格基本接近3万元。
新东站片区
随着济南新东站片区核心区的城市设计出炉,济南新东站片区可谓异军突起,话题度不断攀升。作为新东站片区先行区的张马区域,在2018年下半年开始,楼盘项目开始密集出现。2019年,碧桂园CLD凤凰首府、万科正荣天宸、正荣悦棠府、公园学府、璟樾、魅力之城、锦悦府等项目将与片区内的新城香溢华庭、翡丽公馆、天鸿万象新天展开楼市鏖战。
汉峪片区
在济南,汉峪片区靠山靠水,自然环境十分优越,近几年众多房企集中开发入驻该片区,片区价值水涨船高。2019年,除了中铁逸都阅山、三盛国际公园、华皓英伦联邦、龙湖舜山府、泰禾济南院子外,保利和光山语、金科东方博翠、金科博翠山等项目也将问世,延续片区内的高端品质路线。
孙村片区
向东向东再向东,济南向东发展的脚步一直未停歇。如今,楼市东拓步伐已经到了高新东区的孙村片区。2018年下半年,万科、龙湖、中海、金茂、海信等房企在孙村片区打造出一片楼市新战场。2019年,万科如园、龙湖春江彼岸、海信彩虹谷、金茂墅、中海云麓公馆、融创望岳府、重汽翡翠雅郡以及劝学里等楼盘将继续深耕市场。
莲花山、华山片区
济南东部莲花山片区和华山片区是很特殊的片区,基本上是一个大型楼盘撑起了整个片区。在2019年楼市开局中,莲花山片区的万达城项目网传成交数据一直不错,2019年也将有大量房源进入市场。华山片区的中海华山珑城项目出货量一直较大,除了在售房源,2019年还将向市场推出新组团中海云著。
此外,济南东部区域还有绿地华彤苑、中垠御苑和海尔天玺等项目在2019年将迎来新动态,感兴趣的购房者可以多多关注。
济南西部
2017和2018年,济南西城在大规模拆迁中,楼市也着实火了一把。如今,硝烟已过,西部片区的楼市也归于平静。
相对于东城而言,济南西部片区的楼盘项目要少很多,且大多集中在西客站片区内,此外,片区内的楼盘项目均价大多在12000到14000元/㎡之间。价格方面,对于刚需群体而言是个可以考虑的选择。
2019年,济南西部区域内的热门楼盘包括西客站片区的金科城、地平西棠甲地、西城济水上苑、蓝城杨柳春风、中建锦绣首府以及其他区域内的璀璨悦府、蓝石大溪地、旭辉银盛泰瑞公馆、财富壹号等项目。
济南南部
在城市发展“南控”总基调,济南南城相对来说,一直处于保护开发阶段。目前在售项目中,万科山望、华润公元九里、鲁能领秀城、绿地新里程、博观山悦、绿地国际城以及融汇城等较热门,除了个别楼盘外,基本上属于改善型项目。
济南二环内主城区
由于土地资源稀缺,主城区内一直都很少有全新楼盘。不过,2019年,济南二环内部主城区内也有几个楼盘在售,它们分别是山钢锦绣华府、山钢鸿悦华府、央玺花园、海信璞院等,以及前不久刚刚拍完地块的中建解放路北项目和祥泰经十路南项目等。
注:楼盘数据系门户网站综合,具体以售楼处为准。
2019年,近百个项目活跃在济南房地产市场上,关于长清、章丘、济阳莱芜和钢城区域内的项目在此不做过多赘述,感兴趣的购房者可持续关注我们,了解济南楼市的发展与项目的最新状况。